欢迎来到betway网页登入官网! 今天是:
首页
必威游戏中心
学会简介
学会章程
学会制度
领导机构
分支机构
专业委员会
组织架构
社会团体法人登记证书
必威betway中文版官网
会员风采
会员风采
理事会名单
候选人名单
学术活动
调研走访
学术论坛
必威betway·精装版
学术报告
出版著作
学术论文
文旅动态
绿皮书
加入我们
会员申请
论文征集
专委会申请
联系我们
首页
新闻公告
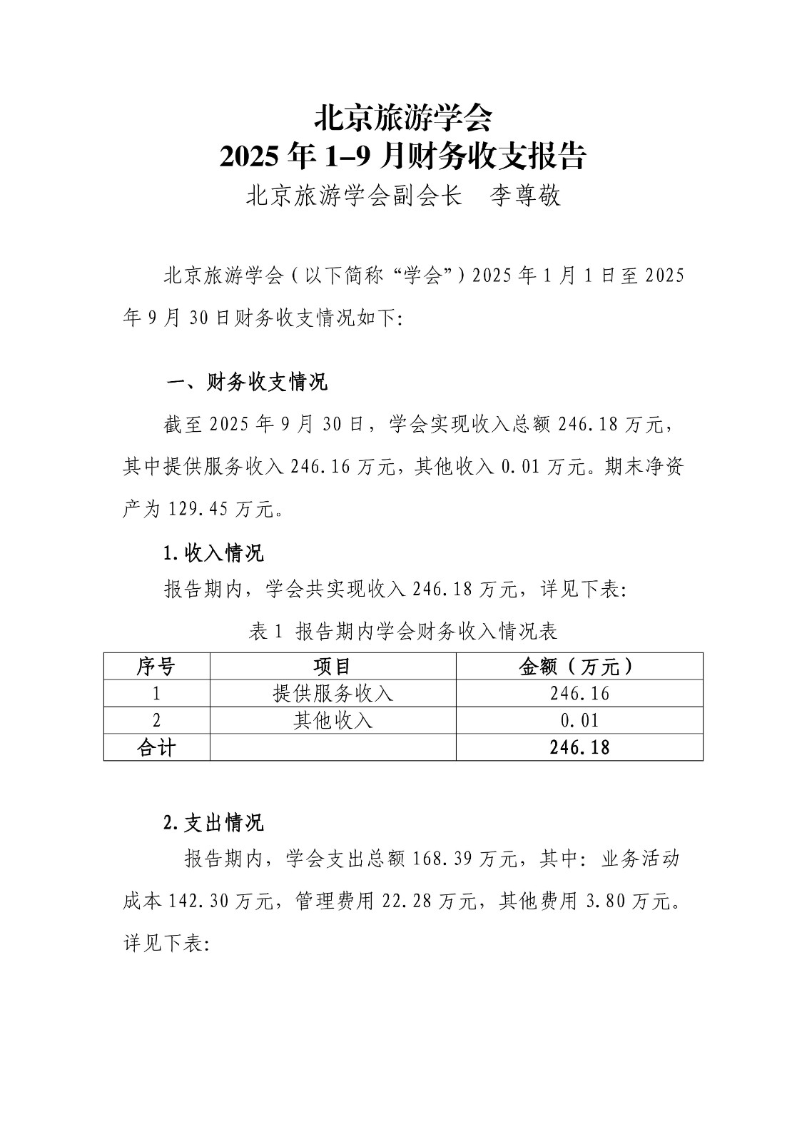
betway网页登入2025年1-9月财务支出报告
betway网页登入2025年1-9月财务支出报告
发表时间:
2025-11-13
上一篇:betway网页登入第七届第三次全体会员大会在北京维景国际大酒店顺利召开
下一篇:《北京市旅游条例》修订行业座谈会在北京市文化和旅游协会成功召开
分享到
全
站
搜
索
搜索
betway88必威东盟体育